近期冒充正规金融企业的,特别是涉及证券类的非常多,前期很多冒充境外的,打的就是信息差,很少人较真的去查询真假,盯的是项目的前期红利,这种糖衣炮弹让很多盘圈的人围观进来参与。
小编在2025年写过很多冒充金融的项目盘,最终结果都是崩盘结束,剩下在国内开工作室的团队长面对伞下会员无法追回投资。
小编还收到冒充国内证券的资金盘,这个等下次有机会去甄别揭露,今天重点说下冒充香港本地证券企业的盘口–“万峰量化”
01
万峰证券


香港万峰证券有限公司,香港证监会持牌机构(中央编号:BTC727),专注中国内地企业境外债发行,包括承销、咨询、资产管理等全流程解决方案。
为投资者提供多元化的资产配置选择,提供专业的资产运营管理和并购咨询服务。
在全国32个省会城市和直辖市设立服务网点,提供便捷的本地化服务,官方在微信里面有专门的客服咨询对接。
-
官网:https://hkwanfeng.com
-
电话:+852 61569499
-
邮箱:jason@hkwanfeng.com
-
微信:(服务号)万峰证券



反诈提示




针对市面上出现的假冒网站和APP的现象,万峰证券特此提醒: 我司所有的业务开展均严格遵循香港证监会(SFC)监管要求,从未授权任何机构或个人开展此类所谓“保本高收益”的量化交易招揽活动。
目前,假冒网站已被列入香港证监会无牌公司及可疑网站名单。
微信官方服务号: 请在微信内直接搜索 “万峰证券”。该账号已通过微信官方主体认证,是我司发布官方资讯与服务的权威移动端渠道。
-
核实身份: 任何要求您将资金汇入个人账户或非我司持牌主体账户的行为均属诈骗。
-
及时举报: 若您已在假冒网站进行过操作,请立即向当地公安机关报案,并善保存相关聊天记录与转账凭证。
-
合规查询: 投资者可随时通过香港证监会官网(sfc.hk)查询我司持牌状态及注册地址。
02
伪冒“万峰量化”





这个盘口之前有反诈同行揭露过,后来盘口更换了ip地址做虚假“官网”,也转换了建群的软件,变得更加隐蔽。
从APP的截图上看,纯伪造虚假的“万峰量化”,核心目的是通过投资人充值进行资金托管方式做欺诈行为。
在APP的界面上,客服调用的是成都美洽公司程序,但为了避开公开的聊天软件对其封杀和冻结,使用了“通达OA”系统,调用服务器网络域名tdoa.com.cn来自注册不久的武汉信安通科技有限公司。
03
李鬼的“公告”

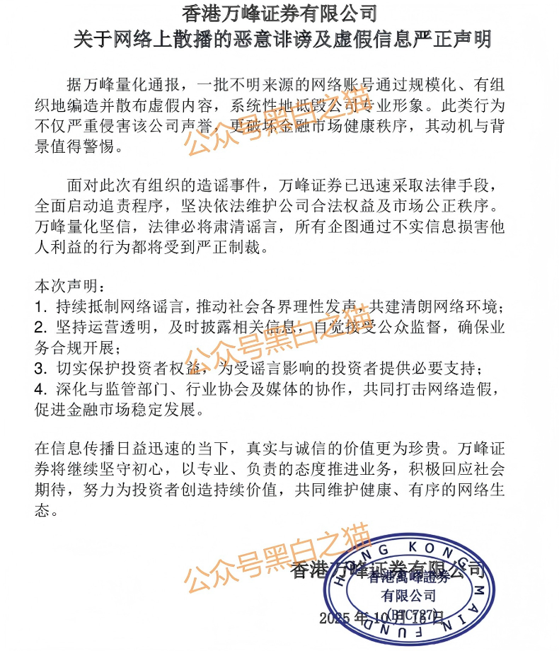
这也是小编碰到的奇葩事情,演戏演全套,装扮李逵上瘾还入戏了。涉诈团伙在虚假“官网”发布严正声明,连公章都伪冒了。
这还不算完,有个识别小插曲;
读者们可以看到上面APP截图里面的LOGO图标,其实是中盛铭投资(深圳)集团有限公司的商标,简称“中盛铭投资”。
网络上在今年1月就有广告软文出来宣传,甚至看到了对应的量化直播,信息浑浊,建议参与者的投资人及时到“万峰证券”的微信服务号里面及时咨询客服。



信息来源:企查查 工信部
