大家好,我是韭菜哥,从事互联网、金融相关行业多年时间,对各种类型的互联网投资项目都颇有研究,希望我的分享会对你有所帮助!
今天继续给大家盘点近期部分崩盘跑路和即将出事的项目,抓紧时间看看有没有你参与的!无则加勉,继续保持!有则跑之,赶紧避险!
我是韭菜哥。今天我们聊聊那个号称能“算命投资”的鼎益丰。

2026年初,深圳检察院正式对隋广义、马小秋等80人提起公诉。这个坑了50万人、卷走上千亿的“玄学帝国”彻底塌了。别被那身道袍骗了,今天我撕开那些“高大上”的包装,带你看清这帮人到底是怎么把钱骗走的。
01
崩盘预兆:空气币收割
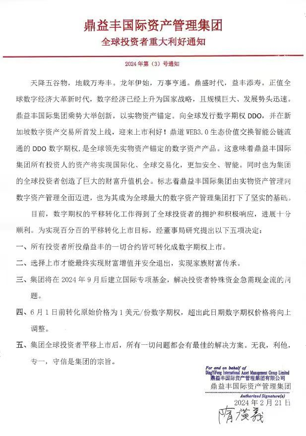
资金盘跑路前都有个老套路:利息发不出来,就开始编故事。鼎益丰在2023年就彻底撑不住了,为了拖延时间,他们推出了所谓的DDO数字期权。

说白了,这就是公安机关明确定性的“空气币”。隋广义强行要求投资者把手里的理财合同换成这些虚拟数字,还美其名曰“锁仓三年”。

这哪是投资升级?这就是典型的二次收割。目的很简单:第一是画个大饼稳住你别去报案,第二是给核心成员转移资产、销毁证据争取最后的逃跑时间。
02
背景包装:非法集资
隋广义根本不是什么“投资圣手”,就是个擅长包装的职业骗子。他早年在东北搞实业,后来转型金融,其实根本没有正规从业资质。但他极度舍得在人设上砸钱:出书、拍纪录片、搞万人晨会,硬生生把自己打造成了“北斗七星转世”的大师。

为了增加可信度,他频繁出席高规格商务活动,甚至请名人站台、赞助大型赛事。其实这些“高大上”的背景全是用投资者的钱堆出来的。很多自诩精英的投资者连“查金融许可证”这么基础的步骤都懒得做,光看人家白发长须、道骨仙风,就真以为遇到了救世主,把养老钱全交了出去。
03
精神控制:晨会洗脑
鼎益丰最抽象邪门的地方,是它把理财变成了“洗脑信教”。公司每天雷打不动搞“晨会”,成百上千人挤在一起诵读经文、高喊口号。隋广义一进场,全场起立鼓掌,氛围极其狂热。

在这种环境下,投资者的理性基本归零。大家不觉得自己是在投钱,而是在跟随“圣人”拯救民族。这种洗脑制造了一个封闭的信息茧房,哪怕监管部门发了无数次风险提示,利息都停发半年了,很多受害者还在群里维护公司,觉得这是“国家对优秀企业的考验”。
这种从精神到口袋的彻底奴役,才是资金盘最毒辣的地方。
04
骗局详情:高息诱饵
为了掩盖没钱兑付的真相,鼎益丰曾厚着脸皮宣称自己有9000多亿资产,足以覆盖债务。结果司法审计一查,真相简直荒唐。

这近万亿的资产里,绝大部分是所谓的“无形资产”。这些资产的内容是什么?竟然是隋广义署名的几本宣扬迷信的书,还有一套快报废的内部系统。这就好比你借给别人一百万,他拿几张废纸抵押给你。
而真实的现金,除了支付利息维持庞氏骗局,大头都被核心团队挥霍在名车豪宅上了。所谓“禅易投资”,本质就是拿新人的钱,供老人的利,再养骗子的奢靡生活。
05
司法清算:追赃挽损
在跨境监管协作的强力打击下,香港证监会已成功冻结约63.5亿港元涉案资产。这仅仅是追赃挽损的第一步,随着司法程序的深入,境内外资产清算正全面铺开,国家正以雷霆万钧之势,最大限度为受害者挽回损失!

隋广义等人涉嫌洗钱、非法集资,甚至核心成员马小秋还曾试图偷越国境。由于他们通过各种隐蔽手段把钱转往海外,追赃难度极大。目前,相关部门正在全力开展追赃挽损工作,切实维护受害人的合法权益。积极配合司法机关的调查取证,依法表达诉求。

韭菜哥总结: 你可以不懂金融,但你得懂常识。财富的积累没有捷径,只有脚踏实地。法律和社会监管在不断为我们的资金安全保驾护航,而我们自己则是安全的第一责任人。