紧急提醒:
你手机上下载了人民资产APP、民生大事APP吗?还有一些打着“扶贫”旗号的APP,你手机上有没有?这些诈骗APP要求参与者绑定银行卡,有的还要求上传身份证正反两面,民生大事APP要求参与者上传手持身份证的照片,“数字人民币”APP要求刷脸认证?
只要有这些现象的APP,你要小心了!
昨天有微友向利箭小编讲述,有人下载这些APP,银行卡被盗刷了13000元,请看截图:

只要下载了涉诈APP,小心你的钱随时会被转走,赶紧卸载吧!
被骗往往都是自己泄露信息而上当的,请保护好自己的个人信息。
警惕以下这些互联网项目!
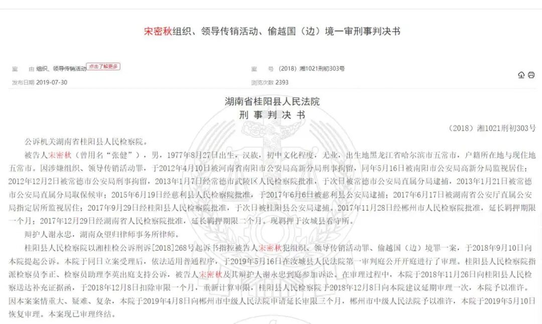
1、“云数贸”骗局
云数贸是被打击了的特大传销组织,发起人“云数贸张健”是黑龙江哈尔滨市五常市人,五常大米,亚布力滑雪场在全国都有很高的知名度,得天独厚的条件养育出了“老聪明”(哈尔滨方言:指脑袋灵活的人)的“张健”。
早年“张健”在南方当厨师,一些参与传销的客人到饭店吃饭“唠嗑”(哈尔滨方言:闲谈或聊天)谈论传销项目,客人讲传销项目的好处,“老聪明了”的“张健”从中看到了“商机”,一番酝酿之下,就创建了“云数贸”项目,采用“公益、慈善、扶贫”等等旗号对参与者进行“洗脑”,多年来忽悠了无数人参与,涉案金额数亿,2019年被法院判处有期徒刑12年(刑期到2029年4月27日),罚金1千万零5千元,目前在安徽巢湖服刑。

因此2020年到2026年网络中出现了几千个“云数贸”项目都是假冒“云数贸张健”的民族资产解冻类诈骗项目,与“云数贸张健”毫无关系。

SYM物联卡骗局
昨天接到一位被骗了近2万元的微友讲述,她是一位50岁的农村女人,辛辛苦苦挣的钱拿来买“云数贸发财卡”,推荐人宣传该卡中有几百万、几千万、甚至上亿的资金,少则几百元,多则几千元购买该卡,她要求那些给她推荐的人给兑现,结果全部拉黑了她,YSM(云数贸)物联卡是诈骗道具,网站IP地址在美国,目前打不开了,估计要跑路了,被骗的人赶紧去报案吧!

2、智天见面会APP
智天见面会APP对收到“智天黑金卡”的人反复收费,本该提现的,却不兑现(永远不会兑现),这几天该项目又出幺蛾子了,谎称“升级黑卡倒计时3天”(1月9日开始),这是最后的收割,疑似要卷款跑路的节奏。

而所有参与者登录智天见面会APP,都会显示“账户状态异常”,并且要求“立即解除异常状态”,怎么解除?当然是交钱!必须支付389元,弹出的页面显示的“邓智天”是AI数字人!模样一点都不像真正的邓智天,而收款账户全是来路不明的个人账户!出现这些现象,就是要关网跑路了,还想交钱的人赶紧收手,已经被骗了的人,赶紧报案,这是永远不会兑现的民族资产解冻类诈骗!

3、云讯金卡APP
近期网络中上线了云讯金卡APP,该项目宣传“实名注册,绑定银行卡就可以免费领取500万元国补资金………”,利箭小编查到网站搭建在境外,系非法网站,这是前期非法收集参与者个人信息,后期进行精准诈骗的民族资产解冻类诈骗项目。

4、大国工匠APP
大国工匠APP是打着“国家项目”旗号的民族资产解冻类诈骗项目,收款账户全是来路不明的个人账户,并且限时支付,超过时间就要换账号支付,这种不正常的交钱,实为把被害人的钱财通过不同的个人账户“洗白”。目前有线下人员在推广该项目,谎称是受大国工匠的委托???

大国工匠APP中来路不明的个人账户收款!

大国工匠APP的“拨付提现卡”?这是诈骗道具,是假银行卡,收到卡的人会被要求交各种虚假的费用。

5、幸福中国APP
幸福中国APP是民族资产解冻类诈骗项目,是永远不会兑现的骗局!近日该项目谎称要给参与者们发钱了,这是假的,只要宣传“发钱”,实际就是骗身份信息或者骗钱。
6、ORA欧拉协议
1月8日对参与ORA欧拉协议的人是一个噩梦,所有的资金全部归零,意味着操盘手卷款跑路。ORA欧拉协议宣传是甲骨文基金会发起的链上生态协议,拥有MSM金融牌照,是多个国家启动的“国际化链上理财协议”,在东南亚国家有运营中心………..
参与者们忽视了最关键的问题:我国把虚拟币交易定性为非法金融,是央行打击的虚拟币炒作与交易,外国合法的虚拟币,在我国是不合法的!

7、元界引擎
元界引擎宣传“新人资金进入底池,自动换成 USDT+BLR 注入流动性,生成 LP 并销毁,资金永远留在底池里,谁也拿不走,只能靠市场价值进行市场交易变现…………..”,这些虚假的宣传,实则是忽悠不明真相的人充值虚拟币进去,便于操盘手收割,目前已经显现出收割会员资金的迹象。

8、微易AI交易所
微易AI交易所打着量化合约的幌子,忽悠参与者充值虚拟币进行“投资”,一些参与者还觉得这个平台不错,已经走了3年,这种诈骗洗钱的资金盘,到了一定的时间,终究是要卷款跑路的。
还有几十天,就要过春节了,捂住钱包,不要再给骗子提前发“春节红包”了!
图文:利箭在行动
转载请注明:骗局揭秘网 » 这11个项目都是骗局,有人下载涉诈APP被盗刷13000元!