一个项目风险大不大?是不是资金盘?项目可靠吗?正规合法吗?对于很多人来说,可能全部尽调有点吃力,但是交给AI,那就相当简单了;多个AI多方参考,一般你心里就有答案了!
下面是今天的AI评盘内容:AIDAV2是资金盘吗?
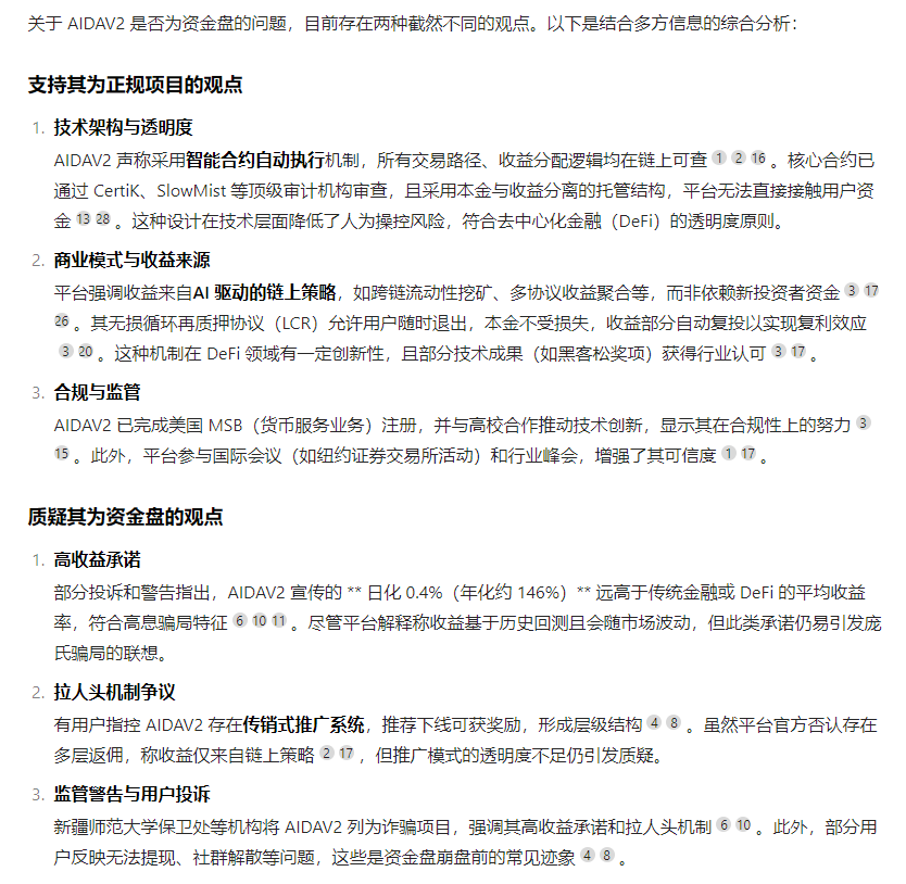
一 百度AI:



百度挺会做人,说这项目有两个观点。从收益率来讲,是资金盘,拉人头方面来讲是传销。而从技术上来讲,链上透明,有收益等。 最终结论是注意风险!!
二 讯飞星火AI:


和百度类似,不过也在结论处加粗,提醒了高收益,拉人头等资金盘本质的特性!!
三 豆包AI:


结论和百度和讯飞一样,两种观点。 但是缺点就是高收益和拉人头。导致了这个项目是资金盘的嫌疑!!
而资金盘认定的最核心标准就是高收益,拉人头!
希望参与者要厘清原理,对于这类境外项目小心又小心!!高收益伴随着高风险!!
以上就是今天的AI评盘内容。资金盘项目的特点就是高收益,一般年化超过30%就要注意是不是资金盘了,超过50%就可以定性为资金盘骗局了。切记!

转载请注明:骗局揭秘网 » AI评盘:AIDAV2是资金盘吗?