接读者爆料,某个诈骗APP刚升级完成,盘圈各个团队正在推广这个新项目,小编看过资料后,一眼穿就是很老套的理财资金盘。
反正这些碰瓷的团伙每天都能整出新花样,随便抄袭下碰瓷企业的内容,套一个模板就开始上线。
经过国内盘圈的团队长一阵“零撸”口号的打鸡血,还真有伞下投资人兴冲冲的往里面打钱,小编也只能说“祝君平安”。
按照流程,咱今天就解析这个盘口–“FOXINO”
01
复 星 资 管

复星资产管理有限公司成立于2013年,是复星国际有限公司的全资旗舰资产管理公司。英文名为“FOSUN”
2016年3月3日获得香港证券及期货事务监察委员会的许可。投资顾问牌照也由美国证券交易委员会于2018年3月2日批准生效。
2024年获得中国证监会合格境外机构投资者牌照。
长期阅读小编文章的知道,涉及境外合格的机构,证监会在下面有两行标注红色的文字。
简要说明的是只能用境外资金投资国内标的,不允许吸纳国内资金的经营活动,这是金融红线。违反了就是直接立案的事情。
-
官网:https://www.fosunam.com/
-
电话:+852 25093228
-
邮箱:info.fam@fosun.com
02
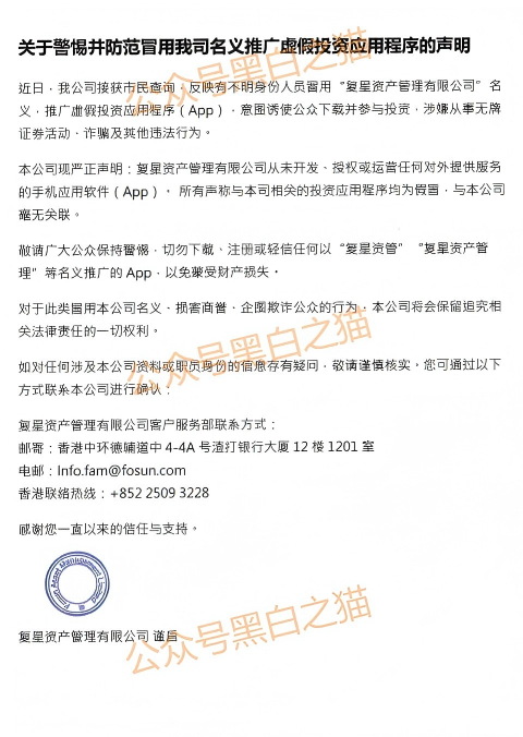
官 方 打 假

03
虚构“FOXINO”



此盘口最担忧的就是周期时间,日化率暴涨的收益,周期更长,捏指头算算也是年后才到期,小编很担心冲进的人能不能安心睡觉,只要不能提现就是被割了;
因为从时间节点上,玩赌性希望盘哥大发慈悲不可能,大致过年前会跑路。
老韭菜估计能躲过,就怕新进去的韭菜还在做美梦,看着APP上的数字美滋滋的时候突然来个黑客攻击、APP升级维护、数据平移等理由,那就真的歇菜了。
从注册邮箱的验证码上,此团伙以前做过不少盘口,小编找到之前他们盘口名字“博石E富”“华耀团队”,目前已经下架跑路。

以下内容供被参与者、公检法执法者、好奇者阅读
04
APP 解 析
01
重庆唔泗柏酒店管理有限公司

从API的接口域名zftkce.com解析,备案单位为重庆唔泗柏酒店管理有限公司,法人刘某,一个刚成立不久的微型公司就注册了12个域名。
2025年9月19日此公司已经被重庆市沙坪坝区市监局做出经营异常处理。
02
湖南级级盾网络科技有限公司

在DNS记录里,CNAME指向K1o.cn,来自湖南级级盾网络科技有限公司。
此公司2023年被认定为科技型中小企业,专注高防服务器、高防盾,加速CDN服务以及香港服务器租用等产品与服务。
03
数字天堂(北京)网络技术有限公司

APP的程序H5框架搭建及封装,用的数字天堂(北京)网络技术有限公司产品。
05
资 金 通 道
01
USDT充值

目前推送的充值地址经过区块链查询,截至1月21日已经有51万USDT流水,然后立刻分流到其他水房钱包洗白;
虚拟币手续费来源显示东南亚的huionepay。
02
银行账户充值

银行账户充值公户来自福州锦汇风华商贸有限公司,法人李某,也是个刚开业不久的微型公司;
通过写字楼注册地址查询,企查查显示同地址有10家企业,大部分是个体工商户性质。
惊讶的是连个体餐饮店也是注册这个写字楼高层房号,这种现象不用多说也知道是什么情况,当地市监局是否核查属实?
小诺目前除了揭露资金盘传销骗局外,还负责帮助受害人挽损。无论是否崩盘的项目,只要你想挽回自己的损失,找小诺都有一定概率帮你要回损失!
信息来源:企查查
