曾几何时,消费者走进一家美容店(尽管洗脸熊不认为自己是美容院),看到墙上挂着古天乐的海报,心里便多了一份安心。毕竟,明星代言意味着品质背书、大牌保障。然而,当“洗脸熊·洗脸吧”——这个由古天乐代言、主打“不卖货,只洗脸”的轻美容连锁品牌,被曝出多地门店突然关门、会员卡作废、退款无门时,人们才猛然惊觉:明星光环,早已不是消费安全的保险栓。

据南都湾财社报道,广东、浙江、湖北、上海等地消费者纷纷投诉,称所充值的洗脸熊门店一夜之间人去楼空,前一天还在朋友圈热情推广,次日便彻底失联。
更令人错愕的是,这些消费者的会员信息并未录入总部系统,导致在其他门店无法使用余额,甚至被否认是“正式会员”。这不禁让人怀疑:这些门店是否从一开始就打着“快进快出”的算盘?
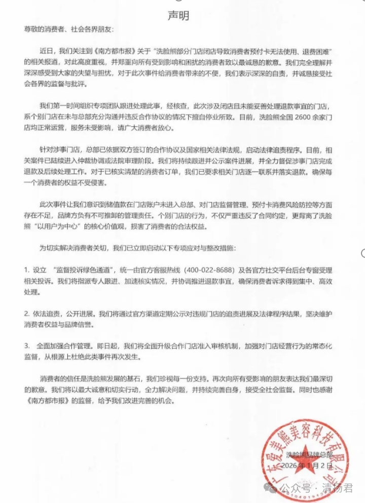
面对舆论风暴,洗脸熊创始人唐华波公开致歉,承认“监管不到位”,并表示已对涉事门店启动法律追责程序。

广东爱美熊美容科技有限公司在声明中强调,全国2600余家门店“均正常运营”,将问题归咎于“个别违反合作协议的门店”。然而,这样的回应在消费者面前显得格外无力。当大量预付款并未进入总部账户、会员体系缺乏统一管理、总部对门店经营行为难以有效监管时,“个别”问题实则折射出加盟模式的系统性风险。爱美熊真正需要反思的,或许不仅是违规门店的处理,更是其宣称的“对美容轻度人群(普通白领、大学生)十分友好、消费透明、价格亲民、复购率高”的商业模式,是否在快速扩张中已偏离初心,演变为一场由消费者承担风险的信任游戏。

事实上,洗脸熊并非孤例。由林志颖代言的“洗脸猫”也曾陷入类似风波。2024年12月,《信网》报道,开在青岛·卓悦里店商场内洗脸猫停业 宣称能全国通用的储值会员卡还被清零了。洗脸猫总部的工作人员表示,此情况属于经营者个人行为,与总部无关。
这类主打“轻美容”“快洗脸”的连锁品牌,近年来凭借低门槛、高毛利、强营销迅速扩张,尤其瞄准年轻男女对皮肤管理的焦虑与好奇。
洗脸熊在官方加盟资料宣称:“男士占美容消费42%”,试图将“洗脸”塑造成一种生活方式符号。单次服务价格从53元到240元不等,看似不高,但通过储值卡、套餐捆绑等方式,消费者动辄充值上千元。

有意思的是,洗脸熊在官网高调宣称“只洗脸、不推销”,与其实际行为却大相径庭。
问题恰恰出在这里:在加盟模式下,总部虽输出品牌与标准,却并未掌控核心命脉——资金流与数据流。生意红火时尚可相安无事,一旦经营不及预期,“圈钱跑路”便成了大概率事件。广州市海珠区商务科也证实,洗脸熊“在充值收费方面并没有统一管理”,这无异于将消费者的信任交到了一个个独立运营、良莠不齐的个体加盟商手中。
清扬君认为,尽管洗脸熊总部声称该加盟店的行为与其无关,但作为消费者有权向任何涉及合同的一方提出权利主张。如果洗脸熊总部不能证明加盟店独立于其管理之外,那么总部也可能需要对加盟店的行为负责。毕竟消费者很有可能是冲着洗脸熊的金子招牌,或者洗脸熊聘请的代言人才充值的。
企查查数据显示,广东爱美熊美容科技有限公司成立于2021年9月,实控人是唐华波。2023年7月7日,“洗脸熊”通过官方微博与抖音账号同步发布古天乐代言官宣视频,迅速引爆网络,引发广泛关注与热议。微博话题#古天乐代言洗脸熊#累计曝光量达7593.7万次,抖音话题#古天乐在洗脸熊等你#也斩获1083.9万次播放,全域热度飙升,吸引众多媒体争相报道。

此外,在百度搜索“洗脸熊”,弹出的广告词赫然写着“全国开业门店近3000家”,并宣称拥有“一线明星、影帝古天乐代言”,还曾“荣获2025‘年度美业荣耀之星连锁品牌’”,强调其“精准管理运营强势增长”。
值得警惕的是,明星代言在此类商业模式中,往往沦为流量收割的工具。古天乐的形象稳重可靠,本应传递专业与信赖,但在实际运营中,这种信任被迅速变现为加盟费与客流量,却未转化为对服务质量的兜底保障。当门店跑路、消费者维权无门时,明星的“不知情”“已终止合作”等回应,早已无法平息公众的愤怒。正如央媒多次警示:明星不能把公众信任当作“提款机”。
此次事件暴露出轻美容赛道在高速扩张中的致命短板:重营销、轻管理;重加盟、轻风控;重流量、轻责任。洗脸熊虽承诺将“全面升级合作门店准入机制”“设立监督投诉绿色通道”,但亡羊补牢,能否重建信任?消费者要的不是公关话术,而是真金白银的退款、可追溯的会员系统、以及对预付资金的第三方托管机制。
说到底,再耀眼的明星光环,也照不亮管理的黑洞。当“洗脸”变成“洗钱”的温床,再精致的营销故事也终将崩塌。品牌若想长青,靠的不是代言人有多帅,而是对每一个普通消费者的承诺有多重。否则,今日的“洗脸熊”,明日就可能成为“跑路熊”。
这场信任危机,不只是洗脸熊的警钟,更是整个加盟型消费服务行业的镜鉴。
转载请注明:骗局揭秘网 » 古天乐代言“失灵”?“洗脸熊”多地门店跑路引爆信任危机